- 作者帖子
ml123游客@九靈 #17942
感谢推荐,阅读了一些。不过,我不太相信其中论点。有点阴谋论的基调。上千年来,日本朝鲜从官方到民间一直从中国学习,也没看到这几个国家有大的腾飞。按照这些说法,西洋国家一伙野蛮人探险家,来中国的估计也没有多少素质高的,结果靠这一小擢人用一二百年就把中国的科技偷盗回去完全消化把整个国家面貌从一穷二白快速发展成文明强国。而且同时还分批各处编造和伪造古历史文明。似乎不太可能,除非他们为这个特殊目的从未来穿越去的,就这还得需要一大批人才才行。
我个人是认为世界各处都有自己的文明,在远古时期或许还有文明大同的时代。但后来地球遇到像大洪水等浩劫,各地文明受到巨大冲击甚至毁灭,相比较,中国保留下更多。西方保留少些,但也不是没有。
gsyrzjy游客@ml123 #18005
引文明确说的是损益“旧法”,你私自换成修改“历法”、“新历”,有偷换概念之嫌,有证据和证明吗?!
ml123游客@gsyrzjy #18008
不用这样纠结吧?损益不就是修改的意思吗?(益)变好,(损)变不好。
ml123游客@gsyrzjy #18008
我上面的按照九靈朋友的引用文字来理解的,没有读过《清史稿》原文。可能对“旧法”理解有误。以为是指的“新历”。我的思路是乾隆以后,旧历已经不用了,对其损益或许用处不大?
刚才看了下原文,发现他把引用不全。全文如下,李善兰算是乾隆以后的吧。
乾隆以后,历官能损益旧法,廷栋一人而已。其不为历官而知历者,梅文鼎、薛凤祚、王锡阐以下,江永、戴震、钱大昕、李善兰为尤著。其阐明中、西历理,实远出徐光启、李之藻等之上焉。
又看到一篇文章供参考:https://history.ifeng.com/c/80hNk5KDL8u
gsyrzjy游客@ml123 #18006
请问:
希腊哲学、亚里士多德科学,作为非一神论思想,是怎么经过两千年不断的基督教、伊斯兰教的轮流统治,而传下来的?
要知道布鲁诺烧死、伽利略终生监禁,一直到近代严禁异教的政策可没松过。如果说柏书、亚书在希腊失传了,那么在罗马、梵蒂冈总应该有吧?但罗马没有,是从阿拉伯跳入西欧的,这说明过去一直都严禁异教邪书的。所以不可能靠政府传。
孔子的论语是靠一个儒教传下来的,佛教的华严经是靠龙宫传下来的,请问柏拉图、亚里士多德建了宗教来传书吗,有后代弟子施大神通从奥林匹斯山顶取书吗?看来靠人传人传不下来。
希腊的羊皮、莎草,不论在箱底,还是在坟里,都会烂、虫蛀。这不象中国的竹木简不是肉不怕烂,虽然绳子比莎草经烂经蛀,但也烂了,而竹木简太厚实经得起虫蛀,没有散架。所以不可能靠私人献古书、考古盗墓挖坟传下来。
希腊哲学、亚里士多德科学,众所周知长篇大论,不可能象古巴比伦泥瓦匠那样制成土坯传下来,那得堆成山。
---那么柏书、亚书是怎么传下来的?!
gsyrzjy游客@ml123 #18010
我要是没指出来,你肯定就曲解原文了,你只是第一万七千二百五十三人次而已
ml123游客@gsyrzjy #18011
我哪里知道这些具体的历史细节,我只是在泛泛而谈而已。我也不是其他人的马甲。我主要对宗教(主要是佛、道、新时代)、神秘、古籍及版画艺术等话题感兴趣。看到此话题中刚好有自己感兴趣的内容,而且有些疑问,所以就趁机交流一下。
ml123游客@gsyrzjy #18013
我上面虽然想当然地按照自己逻辑理解此“旧法”为”新历”,但我的思路也未必错误。司廷栋出版了《凌犯视差新法2卷》,是用来修正道光朝当时钦天监面临的技术问题。此时用的就是”新历”,那技术问题或许也是新历不周全所致。但我不懂具体的技术细节,也没法考究这个想法是否正确了。总之,我也承认上面在指出九靈 朋友问题时,我自己也有随意之处。
九靈游客@ml123 #18005
西方传教士帮中国修订农历是我听到过的最最无耻的笑话之一!
我在西方这么多年,一年24节气,很多次节气变化的时候我问我周围的西方人,他们之中有普通上班族,有退休老人,有大学学生,学校教授,还有我的邻居们,可惜没有一个人知道二十四节气,没有一个人知道节气变化,我问他们的时候,他们通常都会有错愕的表情,然后弄得我不得不翻维基百科给他们看,还得费劲巴拉跟他们解释!看看吧,帮中国修订农历的地方连农历的概念都没有,他们能帮中国修订农历?什么叫实践出真知,这就是!什么叫实践是检验真理的唯一标准?这就是!
再说,西方现在用的是什么历法?是农历吗?不是!西方现在用的叫格里高利历。格里高利历只管太阳,不管月亮,其日期也不反映月相,是单轨制的太阳历法,由于历月的长度没有明显的天文学意义,所以人为因素很强,甚至可以被人随意更改。什么意思?现行公历相较天象来说,其实具有更强的宗教意义和“罗马皇权”留下的烙印!和农历阴阳合历比起来,它的优点尽然是:“世界上大多数国家官方通用,具有通用性!以及简单!但是正因为太过简单,连四季划分都不明显,既不能指导人民在农时耕耘,也不能帮助沿海渔民选择合适的时间出海作业。”
那么农历呢?农历是定历,它具有天文年历的特性,能很好地和各种天象对应,如它的节气严格对应太阳高度,历日较严格地对应月相,闰月的不发生频率和发生频率对应地球近日点和远日点,其它天象如日出日没, 晨昏蒙影,五星方位,日月食,潮汐等,就连历月也大致对应太阳高度。农历历月的天数只有29日与30日两种,且由定朔日规定,人为因素最小,不易随意改动。并且农历岁首规定也有很强的天文学意义,具有阴月阳年的天文学意义。阴阳合历,最体现中华民族天人合一的传统文化。干支纪年和十二生肖纪年循环使用;由于它包含节气十分利于四季划分,便于指导农民在适合的时间耕作生产;由于它包含月相,因此也十分反映潮汐,日月食等天象和月亮对气候的影响,可以指导沿海地区的渔民在合适的时间出海;同时它还包含十二节干支历(类似沈括的《十二气历》,比它更准确)和七十二候的特殊太阳历,是一部双轨制历法,便于不同文化民族间的交流。是最彻底的定气定朔的天文年历性质的历法,因此其它历法都要与之进行对照。
所以说今天的西方宁愿用着实际上落后的历法也要在明末清初万里迢迢的远渡重洋,去遥远的东方帮中国制定他们根本没有的农历,去帮助中国观察天象,校准天体运行周期,帮中国制定他们没有的农历?Hä? 这是怎么样的一种逻辑?这是怎么样的一种精神?!
九靈游客@ml123 #18005
再来说说你所说的欧洲的“西洋历法”此历法不是汤若望献出的“西历”,而是彼时欧洲使用(过)的历法。
西方告诉我们,教皇格里高利历十三世于1582年颁行“格里高利历”,而“格里高利历”又来源于古罗马“儒略历”。
然而据考证:所谓的“格里高利历”就是中国元朝的“授时历”1279年,“授时历”比“格里高利历”1582年早303年。所谓格里高利历十三世1582年颁行“格里高利历”,实际上是西方后来的自圆其说的说法。因此,实际上出现“格里高利历”的说法要比1582年晚得多。
古罗马“儒略历”出于虚构
西方告诉我们,“儒略历”出于罗马共和国独裁官儒略·恺撒(尤利乌斯·恺撒),但是真相是:约瑟夫·斯卡利杰编订了“儒略历”见1583年《时间校正篇》。儒略·恺撒是斯卡利杰父亲的名字(约瑟夫•斯卡利杰的父亲儒略•恺撒•斯卡利杰(1484-1558)),只有斯卡利杰的“儒略历”,没有罗马共和国独裁官儒略·恺撒(尤利乌斯·恺撒)的“儒略历”。
虚构的古罗马“儒略历”概略
百度百科:
儒略历(Julian calendar)是由罗马共和国独裁官儒略·恺撒(即盖乌斯·尤里乌斯·凯撒)采纳数学家兼天文学家索西琴尼的计算后,于公元前45年1月1日起执行的取代旧罗马历法的一种历法。儒略历中,一年被划分为12个月,大小月交替;四年一闰,平年365日,闰年366日为在当年二月底增加一闰日,年平均长度为365.25日。《儒略历》比回归年365.2422日长0.0078日,400年要多出3.12日。从公元325年定春分为3月21日提早到了3月11日。1500年后由于误差较大,被罗马教皇格里高利十三世于1582年进行改善与修订,变为格里历(Gregorian calendar),即沿用至今的世界通用的公历。
儒略历的故事经不住推敲
按照成说,公元前46年,罗马帝国凯撒大帝组织学者编了一部历法,一回归年为365.25天。从此,欧洲开始了儒略历时代。
据黄忠平先生的见解,俄罗斯一直沿用儒略历,即俄历。著名的十月革命,并不是发生在公历1917年10月,而是俄历10月25日,即公历11月7日。这就是说,误差已累计至13天。根据这个儒略历活化石,我们可以不查任何资料,做一个简单的倒推。儒略历,一年365.25天,每4年闰1天。今日公历为年365.2425天。那么,实行儒略历,
1、每4年会透支0.03天:0.2425×4–0.25×4﹦-0.03天
2、每133.33年,会透支1天:1÷0.03×4=133.333年
3、透支13天历时:133.333…×13﹦1733.329年
4、以1917年计算,那么,儒略历的元年应该是:1917年-1733.329年﹦184年左右,即中国东汉时期。显然,如果儒略历真的存在过,那么,它的起始年应该在公元184年左右,与什么凯撒大帝没有关系。
至于耶稣纪元(基督纪元),更是八字没一撇的事。诸玄识指出:欧洲“17世纪的著作仍然记载耶稣诞生于11-12世纪”。更加显而易见的是,1667年,巴黎天文台成立,这是法国历史上的第一个天文台。1675年,英国历史上的第一个天文台格林威治天文台成立。这时,明朝已经灭亡30多年了。(见黄忠平(生民无疆)新浪博客2017年10月8日博文:《浮云遮不住,大道正回归》。)
《格里高利历》1582年袭取中国《授时历》
“现代世界所使用的‘公历’是《格里高利历》。它是怎么来的?说是出自古罗马的《儒略历》。这实际上是不存在的!倒是斯卡利杰根据其所掌握的中国资料,造出来一个‘儒略历’;而且在此过程中,他根本没有提及在此之前有一个《格里高利历》。那么,《格里高利历》从何而来?
如果《格里高利历》真是1582年问世的话,那么在其后的百年中,从斯卡利杰开始,众多的知识精英设计、修订和批评‘圣经编年’和‘古文明编年’及其相关历法,就应该:
A.参照《格里高利历》,而不是依靠中国历史的时间序列。
B.聚焦于《格里高利历》,念兹在兹;而不是围绕‘中国标准’,亦步亦趋。
C.就会在编年史上有所共识,人同此心、心同此理;而不是时间观念的混乱,莫衷一是、各执一词。(最后是中国时间加以协调、妥协)元朝的《授时历》的精确度与‘公历’(格里高利历)基本一致,而且比更早300年,它在很久以前已经传到欧洲。那么,《授时历》是不是《格里高利历》或《儒略历》的原版呢?
唐纳德·沙普斯说:
“‘哪一个历法是最精确的?最精确的古代历法起源于古代中国,它是十二年一循环,每一年用不同的动物命名。早在公元前5世纪,中国人建立了太阳年为365.2444天,每月是29.53059天,非常准确……。’(见Donald K.Sharpes: Advanced Educational Foundations for Teachers,NY:Routledge,2002,p.213. 见诸玄识《虚构的西方文明史——古今西方“复制中国”考论》第58页,山西人民出版社2017年10月第1版。)
“公历”起源于《授时历》
“我们可以这样推断‘公历、公元’的缘起,即:斯卡利杰掌握了《授时历》或以它为核心的中国历法和天文知识、以及编年时序与天干地支(计算方法),由此编造出来《儒略历》(改变一下起始日期而已),它就是‘古罗马《儒略历》’,或是其原型。
进而,基于《儒略历》的‘公历’——《格里高利历》——又是什么时候出现的呢?那应该是在斯卡利杰的门徒佩塔维斯根据中国的相关资料编造出‘公元’(公元前)之后,即在17世纪中叶以后,《格里高利历》才出现(被冠名于先前的教皇‘格里高利’)。欧洲各国通用它是在18世纪中叶以后。”(Brian Nugent: A Guide to the 18th Century Land Records in the Irish,Corstown,2013,p.31. 见诸玄识《虚构的西方文明史——古今西方“复制中国”考论》第63页,山西人民出版社2017年10月第1版。)
哥白尼的“日心说”理论也脱胎于《授时历》
内容:哥白尼“日心说”抄袭雷乔蒙塔纳斯的著作;雷乔蒙塔纳斯的知识来源为元朝的《授时历》
时间:1504年
地点:意大利的波隆那[意大利城市,位于北部波河与亚平宁山脉之间,也是艾米利亚-罗马涅区-罗马涅的首府。]
事件:哥白尼获得雷乔蒙塔纳斯的《星历表》和《天文学概要》
来历:雷乔蒙塔纳斯的《星历表》和《概要》抄袭了郑和的《星历表》
源头:郑和的《星历表》以郭守敬的《授时历》为基础(详见董并生著《虚构的古希腊文明——西方“古典历史”辨伪》第456-458页,山西人民出版2015年6月第1版。)。
“西历”的来历(林鹏《略论中学西被》,该文是《虚构的西方文明史——古今西方“复制中国”考论》的序言,山西人民出版社2017年10月第1版。)
约瑟夫•斯卡利杰编订“儒略历”参照元朝“授时历”。
从历法来说,中国上古文献《尚书·尧典》就已经明确提出一年为366天。《尚书·尧典》:
“期三百有六旬有六日,以闰月定四时,成岁。”
这是人类历史上第一次将一年确定为366天的明确记载。杜预《长历》曰:
“《书》称期三百六旬有六日,以闰月定四时成岁。”
将1年365又4分之1天说成366天,是因为
“举全数而言,故曰六日,其实五日四分之一。”
《史记·历书》记载了黄帝制订历法:
“黄帝考定星历”;
三代的历法:夏正、殷正、周正《史记·历书》:
“盖黄帝考定星历,建立五行,起消息,正闰馀,……夏正以正月,殷正以十二月,周正以十一月。”
《史记索隐》:
“世本及律历志黄帝使羲和占日,常仪占月,臾区占星气,伶伦造律吕,大桡作甲子,隶首作算数,容成综此六术而著调历也。”
以及汉代的太初历等。子曰:
“行夏之时”是也。
其后经过历代不断修订,到元代所测定、颁行的《授时历》则进一步精确化,将一年确定为365.2425日,距近代观测值365.2422日仅差25.92秒,达到了在利用现代科学手段进行实际测量之前所能达到精准度的极限。
在《授时历》颁行后300多年,欧洲才有了“格列历”(格里高利历),现代世界通行的历法就是以“格列历”为基础的。然而,这部“伟大”的“格列历”是从哪里来的呢?据说是16世纪意大利医生、天文学家、哲学家、年代学家阿洛伊修斯·里利乌斯(Aloysius Lilius,约1519-1576)与克拉乌(ChristophorusClavius)等学者对古罗马“儒略历”加以改革制成的一种历法,由教皇格列高利十三世于1582年颁行。无巧不成书,剽窃中国纪年将其用于西方历史的“历史学之父”斯卡利杰,在第二年(1583年)发表了这方面的专著《时间校正篇》(Opus de emendatione tempore);他没有提到“格列历”,却“造出”一个“儒略历”。
既然不存在所谓古罗马的“儒略历”,那么“格列历”的来历也就成了问题。事实上,“格列历”与早于它300余年的《授时历》如出一辙。
1279年,郭守敬向元世祖报告时,提出在太史院建造一座新的司天台,同时在全国范围进行大规模的天文测量的想法,得到了元世祖的批准。经过王恂、郭守敬等一起研究,在全国各地设立二十七个测点,最北的测点是铁勒(在今西伯利亚的叶尼塞河流域),最南的测点在南海(在今西沙群岛上),选派14名监候官员分别到各观测点进行观测。郭守敬也亲自到几个重要的观测点进行观测。各观测点把得到的数据向太史局进行汇总报告。郭守敬根据这些数据,花了两年时间编出了这部《授时历》。这种新历法比旧历法精确得多,它算出一年为365.2425天,同地球绕太阳一周的时间只相差不到26秒。这部《授时历》同现代世界通行的格里历(即公历)一年的周期相同,时间上却比格里历早302年。
因此,与其说“格列历”是教皇格里高利对“儒略历”的改革,毋宁说“格列历”就是《授时历》的翻版。不仅“格列历”袭用了《授时历》,哥白尼的“日心说”理论也脱胎于《授时历》。哥白尼“日心说”直接抄袭了雷乔蒙塔纳斯,而雷乔蒙塔纳斯的知识来源就是中国元朝的《授时历》。从1504年起,哥白尼已在波隆那获得雷乔蒙塔纳斯的《星历表》和《天文学概要》,雷乔蒙塔纳斯的《星历表》和《概要》抄袭了郑和的《星历表》,而郑和的《星历表》则以郭守敬的《授时历》为基础(详见董并生著《虚构的古希腊文明——西方“古典历史”辨伪》,山西人民出版,2015年,第456—458页。)。这就是“西历”的来历。
九靈游客西方对中国天文学是窃取而不是赠予——摘自诸玄识《耶稣会士从中国偷走“西学基因” ——开启了终古知识的“乾坤挪移”》
(甲)疯狂地搜集中国天文学资料
有关利玛窦给中国带来先进的科技及天文学的谎言,被发生在他死后一个半世纪的事所拆穿。
就广泛的科技而言,17-18世纪的“西方科学”一直是指望和基于中国的相关资料的。
直到牛顿去世后许多年,即在1751年,英国皇家学会授予法国耶稣会士宋君荣(Antoine Gaubil)荣誉会员,表彰他所提供的有关中国科技的信息。宋君荣尤其是把大量和系统的中国天文资料带回西方。李约瑟写道:
宋君荣出生于1689年,1723年成为耶稣会士……。在巴黎天文台受过良好的训练,然后被派往中国;他所从事的任务可谓艰苦卓绝和极为重要,获得了几乎完美的中国知识,尽最大可能地收集天文学资料……。
发明家詹姆斯·林赛说:
西方获得中国天文学资料这件事,非常感激耶稣会士;而提供资料的,除了宋君荣之外,还有:殷鐸澤(Prospero Intorcetta,1626-1696)柏应理( Philippe Couplet,1623-1693)杜赫德(Du Halde,1674-1743)钱德明(Joseph Maria Amiot,1718-1793)其中前两者还汇总了“中国科学”(Scientia Sinensis)。
(乙)《天文学大成》是荒谬赝品
没有文字、尤其是没有表意文字,怎么会有编年记录及天文资料呢?怎么会有科学及天文学的历史呢?
说到西方天文学及科学史,不能不讲“古埃及”托勒密著《天文学大成》。这是真的吗?意大利学者乔治·斯特拉诺指出:
托勒密《天文学大成》完全是假造!
约翰·霍普金斯大学天文学教授罗伯特·牛顿谴责:
“托勒密不是古代最伟大的天文学家。他是科学史上的最成功的欺诈(He is the most successful fraud in the history of science);《天文学大成》是公然伪造,使用假的数据来证明其模型;它对天文学的伤害超过其他任何一本邪书,如果它从未存在,那倒更好!”
这就是说,托勒密《天文学大成》没有学术价值,却使许多相关学者误入歧途。但对西方来说,它还是有着可观的现实意义的,那就是:《天文学大成》作为“希腊化”与科技史的里程碑,服务于西方中心论。不是吗?国内科技史的权威们一直都在吹捧它!
有外国学者考证《天文学大成》问世的时间,是17世纪早期(the early XVII century)。而我们则认为,它应该是在19世纪被改写的。
(丙)依靠中国资料伪造天文学史
从芝加哥大学教授拉斐尔斯的话可见端倪:
丰富和多样性的中国证据提供了无与伦比的机会。……(由于)中国史料远远超过古希腊的,……这个机会便是使用中国证据,来弥补一些希腊记录的空缺。多样性、连续性和大范围的中国资料源……使我们看清两种文化传统中重要变化和争议;注意这些内在的变化和争议,有助于避免对“文明”的泛泛而谈。……中国证据也提供了历史连续性的优势;……尤其是在历史和民族志材料的方面,中国证据为研究各种传统打开了视野。
论世界天文学史,只有中国是真的。加利福尼亚大学特刊《哈雷和他的彗星》写道:
据说,彗星观察起源于巴比伦,再传到古埃及和古希腊。欧美的科普文学频繁地引用巴比伦彗星,它被设定为公元前1140年;然而,这是根据19世纪不靠谱的“考古成果”——楔形文字——来解释的。实际上,所有的相关学者都是按照自己的偏见来阐述的。虽然一些“古代”希腊—罗马的书中提到巴比伦和古埃及的彗星,但是,根本找不到明确的参考资料。“打消对古代中东有关彗星传奇的模糊猜测,除了中国的资料来源之外,在世界任何地方都找不到公元前7世纪以前的彗星记载!”……“对于这项工作,中国史志所包含的天文观察数据是不可或缺的”。
西方是根据中国资料和数据来虚构“天文学史”的!“英国皇家学会元勋之一的亨利·鲍尔(Henry Power, 1623-1668年)……把天文学的起源放在迦勒底,……并说,希腊人最初必须向迦勒底人学习;他又在喜帕恰斯(Hipparchus)和托勒密(Ptolemy)的关系上,拓展该话题。然而值得注意的是,来自中国的证据已被纳入英语的阐述中。”亨利·鲍尔给出的理由是:“伟大的中国知识源自‘巴别塔打乱语言’之前”,而未受其影响。”
意大利东方学家哈盖尔(Joseph Hager,1757-1819年)揭露,
所谓的“古希腊、古罗马”的天文学及其黄道与星座,都是来自中国。哈盖尔感叹道:“太多抄袭中国的(so many plagiarisms from China)!”
(丁)论证西方不可能原创天文学
17世纪中叶以前的西方怎么会有天文学呢?所谓的哥白尼、开普勒、伽利略和第谷·布拉赫,以及所有的泛西方“古代”的,难道是真的吗?以下奠基天文学的六个历史因素,西方一个都没有:
第一,表意文字,培根于17世纪初提出“汉字是真正的字”,因为它表达概念;半个多世纪后(1668年),英国皇家学会正式讨论如何按照“汉字模式”,把表音的西方文字改造成“知识符号”。
第二,文献记录,即终古连续的数据或资料。没有表意文字,哪来历史文献?所以,现代早期的西方只能是通过耶稣会士获取中国资料,用来建构学科,虚构学统。
第三,国家制度,即大一统带来“大数据”,幅员辽阔的行政管理。17-18世纪的欧洲正在“转型”:从宗教失控的部落混战,转变为相对有序的民族国家;所以,之前的西方不会有全方位的天文观测。
第四,自然环境,即地形、气候和物种皆是多样性(天文地理及历法的参数来源)。而泛西方则较“单一”:高纬度之阳光稀少或沙漠中间的河流,都没有多少物种。
第五,成熟农业,即天文学的诞生与农业生产有关,后者强烈依赖历法,并且设法使气候、物候和节气等成为常识。天文、科技、历法、节气和编年史以及精耕细作的农业,凡此,构成了一个相辅相成、多维有机的系统,缺一不可。近代西方根本不知道“节气”为何物。
第六,时间概念,主要是指对过往时间的计算。西方是在17世纪从中国获得“历史编年”及其计算方法(天干地支)的,首先用于设计“圣经编年”和“普世历史”(埃及—两河、希腊—罗马等)。之前的西方没有“时间概念”,怎么会有天文学呢?!
重申第一点,即表意文字是产生知识与学术的前提;而西方则是在17世纪晚期,才开始按照“汉字表意”改造其表音文字的。几位国外学者指出:
按照莱布尼茨的说法,数学与科学的进步受到阻碍,是因为……欧洲语言(语音和语义)的支离破碎。
……根据莱布尼茨的方法,建立特别的科学语言〔即统一语义〕,用表意文字或符号来代表每一个概念〔引者按:每一个字母或字母组合,无论怎么发音,都必须代表一个固定不变和普遍通用的意思。由此,其字母文字也就有了“表意功能”〕。更复杂的思想将由这些基本的表意文字组合而成,才能建立知识……。
莱布尼茨还认为,表意的汉字是迈向普遍通用字符的第一步,因为它浓缩和组合了各种思想符号,把它们放在一个更复杂的表意系统之中。
图解 西方及现代的天文学是基于古代中国的成果。

难道,这些证据还不够?而你却宁愿相信经不起逻辑推敲的谎言?
九靈游客@ml123 #18006
在这个世界上,没有阴谋才是最大的阴谋论!
九靈游客@gsyrzjy #18011
谢谢朋友捧场助拳!
re345游客“宁可使中夏(指中国)无好历法,不可使中夏有西洋人”。近代中国与此类似的言论是( )
A. “扶清灭洋”
B. “师夷长技以制夷”
C. “中学为体,西学为用”
D. “东洋糖果我不吃,东洋玩具我不玩”
依据题干“宁可使中夏(指中国)无好历法,不可使中夏有西洋人”反映的是反对学习学西方的文化,盲目排外.“扶清灭洋”对西方文化具有盲目排外性,故A项正确.
BC两项主张西方的先进技术,不符合题意,应排除.
D项强调对日本的排外性,不符合题意,应排除.
故选A.偶然发现了一道高中历史题目
ml123游客@九靈 #18021
我#18005 说的“西洋历法”就是“时宪历”与《西洋新法历书》,不是指格里高利历,说法根据是其中转贴的链接文章。 news.163.com/speci...r0313.html
我也持某些阴谋论,比如美国登月阴谋。因为里面的确存在有官方不能解释的矛盾,例如载人返回器如何安全进入地球大气圈的问题,相关细节未见官方提到。但你例举的这些天文学方面的阴谋论看法,其中一些论据论点都不够充分,属于个人主观猜想和推断,明显与现存历史记录的时间线也是有冲突的。早在传教士来华做天文工作之前,西方已经有了更好的天文观察仪器。怎么可能没有相应的天文学成果呢? 我自己根据史料的看法是,如果没有明崇祯西方传教士的帮忙,如果中国历法只是自己闭门修正,估计直到乾隆时期,其修正成果也提高有限。具体参考一篇江晓原的论文:第谷(Tycho)天文体系的先进性问题 shc2000.sjtu.edu.cn/03070...hotixi.HTM
对你们进行“西方伪史”工作的建议,可以找一些有影响力的持正统历史观点学者文章,用自己的研究所得对之进行对照批判,就比如上面江晓原这篇,对里面他提到的西方天文历史进行驳斥,如果阴谋论真的有道理,那揭示效果应该会好极了。
ml123游客
gsyrzjy游客@九靈 #18019
约翰·霍普金斯大学天文学教授罗伯特·牛顿谴责:
“托勒密不是古代最伟大的天文学家。他是科学史上的最成功的欺诈(He is the most successful fraud in the history of science);《天文学大成》是公然伪造,使用假的数据来证明其模型;它对天文学的伤害超过其他任何一本邪书,如果它从未存在,那倒更好!”
---------------哈哈!
何新前天在骂人:
公知官科那帮东西恨老何恨到咬牙切齿,但这并不妨碍他们背过身就偷老何的东西。这群杂碎!
九靈游客@ml123 #18043
我列举的证据已经足够详实,逻辑推理也非常严密,都到了这个地步了,我的“论据论点不够充分”吗?你还坚持你的看法
“明显与现存历史记录的时间线也是有冲突的。早在传教士来华做天文工作之前,西方已经有了更好的天文观察仪器。怎么可能没有相应的天文学成果呢? 我自己根据史料的看法是,如果没有明崇祯西方传教士的帮忙,如果中国历法只是自己闭门修正……”
你根本没看或者没有细看我发的内容,或者不想细看我发的内容,我已经解释的非常清楚,你在故意偷换概念,严密的逻辑推理是“属于个人主观猜想和推断”吗?
你所给我的“对清朝历法介绍” news.163.com/speci...r0313.html 才是没有真正经得起推敲的详实论据的舔文,你竟然没看出来?
另,江晓原是何人,你非要我说的那么直白?它的东西和徐光启说的话一样,有几分可信度?
gsyrzjy游客@gsyrzjy #18050
九靈游客@re345 #18032
怎么,只允许你们胡说八道,不允许别人用详实的证据和严密的逻辑推理去怀疑洋大人说的故事?玩的一手好双标!真实的历史不怕别人推敲,不怕别人怀疑!怕别人推敲,怕别人怀疑的就不会是真实的历史。从开这个帖子到现在,我提出了足够详实充分的证据,推理也合情合理,有本事也用经得起逻辑推敲的证据来打擂台,写一些皮里阳秋骂人的话算本事?
九靈游客@gsyrzjy #18052
中国学术界真的已经到了非革~命~不可的地步了,中国官方文人,竟然绝大多数是舔gou,我查阅学术论文的时候看的真是背脊发凉,触目惊心!怎么竟然到了这么一个地步!
西门大善人游客你才发现要革命啊,十年我就说该来一场反腐运动。餂狗也没办法,不餂哪来的钞票哇
gsyrzjy游客@九靈 #18054
从历史来看,科学教也是源远流长,人家能在几亿年前埋下鱼的化石、恐龙化石、金字塔化石,就为了给今天证明猴是人的祖宗,------那也是宇宙间的一大恐怖势力,非人力所可为也
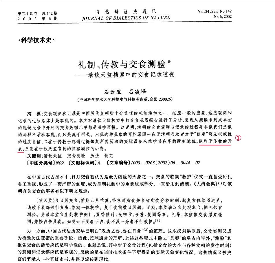
九靈游客本楼内容承接#17983楼,
我对下面截图中红线部分的说明,
①我的观点,传教士的目的是有理由继续留在中国科技和知识的中枢,以便继续搬运,根本不是为了什么传教!传教?何以连一本圣~经~都不翻译,何以在世界其它地方说神学,而独独在中国“教”中国人科技?
②这里的“西洋历法”说的就是明末徐光启、李天经主持,组织有西洋传教士参加编制(这里很容易误解,其实传教士是跟班,凑数的,编历的工作全是中国人做的,见上面几个楼层内容)的新历,这个新历就是在当年十月颁布使用的时宪历。




九靈游客@西门大善人 #18055
这些人垄断把持教育界,学术界,以中国官方的身份控制着社会主流意识形态,破坏力真的非常惊人,你看楼里几个和我持反对意见的,其实早就中了招,面对如此详实充分的论据还在模糊抵赖,可见此毒之隐蔽,此毒之恐怖啊!
re 345游客@西门大善人 #18055
对于学生、教员、教授、科学工作者、艺术工作者和一般知识分子,必须避免采取任何冒险政策。中国学生运动和革命斗争的经验证明,学生、教员、教授、科学工作者、艺术工作者和一般知识分子的绝大多数,是可以参加革命或者保持中立的,坚决的反革命分子只占极少数。因此,我党对于学生、教员、教授、科学工作者、艺术工作者和一般知识分子,必须采取慎重态度。——毛泽东:《关于目前党的政策中的几个重要问题》(1948年1月18日),《毛泽东选集》第四卷,人民出版社1991年6月第2版,第1269—1270页。
我国的艰巨的社会主义建设事业,需要尽可能多的知识分子为它服务。凡是真正愿意为社会主义事业服务的知识分子,我们都应当给予信任,从根本上改善同他们的关系,帮助他们解决各种必须解决的问题,使他们得以积极地发挥他们的才能。我们有许多同志不善于团结知识分子,用生硬的态度对待他们,不尊重他们的劳动,在科学文化工作中不适当地去干预那些不应当干预的事务。所有这些缺点必须加以克服。——毛泽东:《关于正确处理人民内部矛盾的问题》(1957年2月27日),《毛泽东文集》第七卷,人民出版社1999年6月第1版,第225页。
我们要造就知识分子。现在我们只有很少的知识分子。旧中国留下来的高级知识分子只有十万,我们计划在三个五年计划之内造就一百万到一百五十万高级知识分子(包括大学毕业生和专科毕业生)。——毛泽东:《关于第八届中央委员会的选举问题》(1956年9月10日),《毛泽东文集》第七卷,人民出版社1999年6月第1版,第101—102页。
无产阶级没有自己的庞大的技术队伍和理论队伍,社会主义是不能建成的。我们要在这十年内(科学规划也是十二年,还有十年),建立无产阶级知识分子的队伍。我们的党员和党外积极分子都要努力争取变成无产阶级知识分子。各级特别是省、地、县这三级要有培养无产阶级知识分子的计划,不然,时间过去了,人还没有培养出来。——毛泽东:《关于农业问题》(1957年10月9日),《毛泽东文集》第七卷,人民出版社1999年6月第1版,第309—310页。
无产阶级必须造就自己的知识分子队伍,这跟资产阶级要造就它自己的知识分子队伍一样。一个阶级的政权,没有自己的知识分子那是不行的。美国没有那样一些知识分子,它资产阶级专政怎么能行?我们是无产阶级专政,一定要造就无产阶级自己的知识分子队伍,包括从旧社会来的经过改造真正站稳工人阶级立场的一切知识分子。——毛泽东:《坚定地相信群众的大多数》(1957年10月13日),《毛泽东选集》第五卷,人民出版社1977年4月第1版,第489页。
广大的知识分子虽然已经有了进步,但是不应当因此自满。为了充分适应新社会的需要,为了同工人农民团结一致,知识分子必须继续改造自己,逐步地抛弃资产阶级的世界观而树立无产阶级的、共产主义的世界观。世界观的转变是一个根本的转变,现在多数知识分子还不能说已经完成了这个转变。我们希望我国的知识分子继续前进,在自己的工作和学习的过程中,逐步地树立共产主义的世界观,逐步地学好马克思列宁主义,逐步地同工人农民打成一片,而不要中途停顿,更不要向后倒退,倒退是没有出路的。——毛泽东:《关于正确处理人民内部矛盾的问题》(1957年2月27日),《毛泽东文集》第七卷,人民出版社1999年6月第1版,第225—226页。
不论是知识分子,还是青年学生,都应该努力学习。除了学习专业之外,在思想上要有所进步,政治上也要有所进步,这就需要学习马克思主义,学习时事政治。——毛泽东:《关于正确处理人民内部矛盾的问题》(1957年2月27日),《毛泽东文集》第七卷,人民出版社1999年6月第1版,第226页。
知识分子也要改造,不仅那些基本立场还没有转过来的人要改造,而且所有的人都应该学习,都应该改造。我说所有的人,我们这些人也在内。情况是在不断地变化,要使自己的思想适应新的情况,就得学习。即使是对于马克思主义已经了解得比较多的人,无产阶级立场比较坚定的人,也还是要再学习,要接受新事物,要研究新问题。知识分子如果不把自己头脑里的不恰当的东西去掉,就不能担负起教育别人的任务。——毛泽东:《在中国共产党全国宣传工作会议上的讲话》(1957年3月12日),《毛泽东文集》第七卷,人民出版社1999年6月第1版,第271页。
如果我们的知识分子读了一些马克思主义的书,又在同工农群众的接近中,在自己的工作实践中有所了解,那末,我们大家就有了共同的语言,不仅有爱国主义方面的共同语言、社会主义制度方面的共同语言,而且还可以有共产主义世界观方面的共同语言。如果这样,大家的工作就一定会做得好得多。——毛泽东:《在中国共产党全国宣传工作会议上的讲话》(1957年3月12日),《毛泽东文集》第七卷,人民出版社1999年6月第1版,第273页。
九靈游客
九靈游客

gsyrzjy游客@re 345 #18059
我连你前面出的高中题都看不懂,你在这里出大学题?!请你还是出小学题给我看,管用!!
九靈游客@gsyrzjy #18064
这种题是诛心题,断章取义,颠倒黑白,扭曲是非,浑水摸鱼,害了我们的孩子啊!
@re 345游客
@re 345游客现如今我国的教育真是潜移默化啊
九靈游客@ml123 #18043
“对你们进行 “西方伪史” 工作的建议”——另,我不属于任何门派,我只是一个普通中国人!不用给我戴帽子,你戴不上!
ml123游客@九靈 #18068
我是学理科的,习惯了环环相扣的逻辑思路,也从佛教逻辑中学到如何应用因明逻辑探索新知识。因为感兴趣的多是宗教方面,对自己的慧命比较看重,因此,个人的思路作法是趋于保守和严谨。对不能用数理逻辑证明的说法,会用因明逻辑检查下,还要加个”有趣但不定“的标签。所以对你的看法一下接受不了。一方面是背景知识不懂的太多,另一方面是难以验证的问题。抱歉不能再继续探讨下去了。感谢你在本贴中提供这么多精彩的艺术材料!
九靈游客诚信的西方!

九靈游客@ml123 #18069
没事,你信不信都没有关系。可能我语气说的重了,我先像你道个歉,不要往心里去!
ml123游客@gsyrzjy #18008
关于清史稿中这句:
“(道光)二十五年七月,,,,时冬官正司廷栋撰凌犯视差新法,,,较旧法为简捷。乾隆以后,历官能损益旧法,廷栋一人而已。其不为历官而知历者,梅文鼎、薛凤祚、王锡阐以下,江永、戴震、钱大昕、李善兰为尤著。其阐明中、西历理,实远出徐光启、李之藻等之上焉。”
这句的“历官能损益旧法”,查了些资料,其意思和我原先推想的大概一致。这里的“旧法”指的是“道光时当时新历背景下的沿用历法”,司廷栋修改的是当时“凌犯”方法中面临的技术问题。上面整句话的意思是:乾隆之后,在当时历法(就是基于新历)上有增进能力的历官只有司廷栋一人。而实行新法以后,在历官之外,有这些人物在(在当时所用的)历法上的水准也高,既对新旧历法的掌握都在前朝的徐、李之上。
gsyrzjy游客@ml123 #18073
你是曲解之心不死啰?你以为我很喜欢听你的第二次道歉吗?我早告诉你了,我见了一万七千多次了,许多东西我懂了就行了,你不承认我会不会哭啊、会不会死啊、会不会心有不甘哪(花荣语),笑
九靈游客必须厘清《西洋新法历书》和“来自西洋的历法”
《清史稿·时宪一》中:
“汤若望言:‘臣于明崇祯二年来京,曾依西洋新法釐订旧历,……’”
此处汤若望所说的“西洋新法”指的就是明末徐光启、李天经主持,组织有西洋传教士参加编制(这里很容易误解,其实传教士是跟班,凑数的,编历的工作全是中国人做的,见上面几个楼层内容)的新历,这个新历就是在当年十月颁布使用的时宪历。并不是“来自西洋的历法”!
即“西洋新法”=明末《崇祯历书》新历未及使用=汤若望删改至103卷《崇祯历书》=清顺治帝更名的《西洋新法历书》= 时宪历 =因避乾隆(弘历)讳,易名的《西洋新法算书》。
而我们现在语境中的“西洋历法”= “来自西洋的历法”。
在后世的流变中人们很容易将这两个概念有意无意混淆使用,致使最后形成一种主流政治正确的说法,《西洋新法历书》= “来自西洋的历法”!
九靈游客网上很多别有用心的人故意断章取义,指鹿为马,颠倒黑白,把《西洋新法历书》所谓的西历等同于 “来自西洋的历法”!实际上完全是两码事!
至于《清史稿·时宪一》中:
“其不为历官而知历者,梅文鼎、薛凤祚、王锡阐以下,江永、戴震、钱大昕、李善兰为尤著。其阐明中、西历理,实远出徐光启、李之藻等之上焉。”
此处西历,指的就是《西洋历法新书》,并不是“来自西洋的历法”!
至于《清史稿·时宪一》开篇所言:
“万历末,徐光启、李之藻等译西人之书为新法,推交食、凌犯皆密合,然未及施用。”
我倒有几个问题?徐李翻译的西人之书在哪里?是哪一本?底本何在?亦或是连《授时历》都是徐李提供给传教士的?
ml123游客@gsyrzjy #18074
我发一下不是狡辩或者找回面子,我的id就是随便起的,没人知道我是谁。澄清一下是为了在交流区分享自己的研究所得。加上@链接是为了方便其他朋友看话题前后。如果只是我们私下讨论,我或许就多次一举了。除了参考司廷栋撰《凌犯视差新法2卷》的序言,还有论文:新方法与旧占验 ———中国古代的“凌犯”观测与推算 作者:李亮
九靈游客毕竟信了教的人能做出此等事,见程碧波《被割断喉管的大明:焚书烈焰中的喑哑王朝》
安国风的《欧几里得在中国,汉译几何原本的源流与影响》书中无意间提供了一条信息,这就是传教士在中国的大量焚书行为。在书的第77页中说:“这种文化冲突有时相当激烈,1602年领洗(即受洗入教)的李应试——教名保禄(Paul),便是一例。李氏善长风水星占之学(术数),相关藏书极为丰富,包括大量抄本。主要因为折服于西方数学与自然科学,李应试决定入教。利玛窦写道,为了将教会禁止的著作全部付之一炬,清查藏书就花了整整三天时间”。
这就揭露出了一个残酷的真相:仅仅从入教的中国人李应试这里,利玛窦清查了中国国天文术数等方面的书籍,数量之多,导致清查时间就长达三天,然后以“教会禁止”的名义全部付之一炬。
作为基督教徒的徐李二人能做出什么事,更不好说,不是吗?

这仅仅是其中一个入教的普通中国人而已。李应试仅仅是一个指挥500名士兵的参军。当时入教的明朝高官有哪些呢?
徐光启(大学士)、李之藻(光禄寺少卿)、杨廷筠(监察御史)、瞿汝夔(太仆少卿)、孙元化(右佥都御史)......
那么按照教义,他们都要将自己手里控制的中国天文术数等书籍全部付之一炬。
天启、崇祯年间,首辅沈一贯、叶向高、韩爌偏向天主教,徐光启被起用负责治历和防边,许多天主教徒被重用,像王徵、孙元化、李天经、张焘、瞿式耜、陈于阶等。法国汉学家谢和耐说:
“东林党,笼统的讲是整个东林运动,和传教士接近是因为尊重同样的伦理道德......我们还应进一步说,把东林党人与传教士联系起来的似乎是他们观点和利益的一致性。”
东林党中的许多重要人物都与天主教有关系。《先拨志始》录有“东林同志录”、“东林点将录”,是一份由魏忠贤一派拟定的黑名单,其中就有“天魁星及时雨叶向高”、“天罡星玉麒麟赵南星”、“天微星九纹龙韩 ”、“天伤星武行者邹元标”、“地强星锦毛虎冯从吾”、“天巧星浪子钱谦益”、“地然星混世魔王熊明遇”等,他们都有与天主教交往的明确记录。
郑和下西洋的航海档案真是刘大夏(于耶元1516年去世)毁掉的吗?孔璋[1]在《焚书毁图刘大夏 ……千古奇冤,还是浪得虚名?》一文中指出,《大明律.吏律》:“凡弃毁制书、及起马御宝圣旨、起船符验、若各衙门印信、及夜巡铜牌者,斩。”而刘大夏最后官至兵部尚书,不受毁掉郑和航海档案的任何影响。刘大夏的墓志铭中记载的是他隐匿安南的资料,并且事后又交出这些资料:“名逾起中贵人,献取交南策,索故籍,匿其籍”。即有人要征讨安南,刘大夏藏匿了原来征讨安南的资料,但并未毁损。连藏匿安南资料都写到墓志铭上,毁掉郑和航海资料的事情怎么可能不写到墓志铭上?因此更大的可能是后来有人籍其藏匿安南资料,将毁掉郑和航海资料的罪名栽赃在刘大夏头上。
秦始皇焚书坑儒,比起这场斩断中华血脉的大规模、全方位的彻底焚书,完全就不在一个数量级上。一个伟大的文明就此坠入无边黑暗,永世不得超生。
对明清天文记录的篡改和寄回欧洲的真实天文数据
明朝既亡,清朝在天文等科技领域更加重用传教士。
中国科学院自然科学史研究所李亮、中国科学技术大学科技史与科技考古系吕凌峰、石云里于2014年在《中国科技史杂志》上发表《被“遗漏”的交食——传教士对崇祯改历时期交食记录的选择性删除》一文中考证指出:
“崇祯七年(1634年)三月发生了一次大食分日食,因处于明末历法改革及《崇祯历书》编修的关键时期,这为检验西洋新法与传统中国历法的疏密 提供了重要机会。通过韩国奎章阁藏明刻本《崇祯历书》中的《古今交食考》和 《治历缘起》等资料,发现此次日食的记载在入清后曾遭到传教士的人为删除,其背后隐藏了新法在此次日食推算中不及传统历法这一事实,其目的是为了掩饰西法曾经的过失,显示其一贯的优长。并且此次交食记录的删改不是独立的个案,类似现象曾多次发生。”
中国科学技术大学科技史与科技考古系吕凌峰、石云里于2002年在《自然辩证法通讯》上发表《礼制、传教与交食测验——清钦天监档案中的交食记录透视》一文中指出:
“交食观测和记录是中国历代皇朝所十分重视的礼制活动之一 。按照一般的应象, 这些观测和记录的过程总体上是客观的。本文对清钦天监档案中的交食观候报告进行了分析, 发现从康熙末到咸丰初的观候报告中开列的交食数据几乎都是照抄预报。这说明,清朝的交食观测与记录的过程并非像我们想像的那样科学和客观,而只是流于形式......通过现代理论验算可知,在康熙六十年到咸丰之前(即1721至1851年之间),清朝的交食预报仍然存在较为可观的误差。以对日食初亏、食甚和复圆三个食相发生时刻的预报为例,平均误差依次分别为6.6,6.6和7.2分钟,接近半刻,不少预报结果的误差达到10分钟甚至15分钟(即1刻)以上”。这段话说明,清朝传教士上报清朝朝廷的天文观测数据,并不是真实的观测数据,而只是预报数据。所以上报朝廷的观测数据当然就和计算预报的数据一致。但是实际观测的数据则与预报数据相差可观。
与此同时,《礼制、传教与交食测验——清钦天监档案中的交食记录透视》全文见#18057楼一文还指出:
“而另一方面,从耶稣会士寄回欧洲发表的部分交食报告来看,在康熙五十八到乾隆十六年(1719——1751年)之间的三十多年里,他们对日食三个食相时刻观测的平均误差依次只有0.035 、0.023和0.04小时(即2.1、1.38和2. 64分钟),远远小于上述预报的平均误差 。”因此传教士们把真实的天文观测数据寄回了欧洲。
gsyrzjy游客@九靈 #18076
有什么办法呢?估计前面你讲的康熙给天文班亲自审订的天文教材,也没有传下来,只怕是学完即回收销毁。这就是秘传的坏处:百口莫辩。自从郭白尼公布日心说于天下后,中国就开始落后了。连刘顿也秘传微积分,不是莱布尼茨公示天下,微积分也会失传。当然刘顿秘传也遭了报应:一是冠名权纠纷,二是拖累整个英国数学落后欧洲大陆一百多年,最终放弃了刘顿微积分,采用莱式微积分,公传比私传厉害
九靈游客明崇祯元年1628年罗雅谷完成了对约翰·纳皮尔 (John Napier)用拉丁文撰写的数学专著《筹算》(Rabdologiæ) 的中文版翻译并且刊印,我们单刀直入,先对比一下这两本书的目录。



九靈游客@gsyrzjy #18079
说到这一点,我问一下,你知道西方为什么总是以人名命名公理,定理,公式吗?这就是一种行为习惯啊,掩盖事实真相的手段之一,知识圈地啊!
九靈游客以人名命名的这些东西相比以功能命名好记吗?不好记忆,不便流传啊!你知道我以前学的有多痛苦,我相信很多中国人都有同感,但是呢?为什么要这么教,这么学?符合常理吗?
gsyrzjy游客我就是不知道中国古代有日心说没:没有日心说,可怎么研究天文呢、历法呢?!
九靈游客
@re345游客@九靈 #18087
兄台真的是正直君子 该道歉的是我 我自己连表个立场都表不明白 坦白说实话看到兄台一顿批评我立马就感觉自己搞砸了 ^_^ 抱怨着网络交流的弊端 然后寻思着不如扮黑脸算了 以至于不会搞得对方尴尬 但仍执念不希望自己的存在碍眼 于是就只好把自己意见表达出来
感谢兄台一路勤恳的讲解 挫折还是会有的 毕竟大环境大思想就在反对你 你能在其中找到多少人支持呢 根本是什么样 树干就长成什么样 那些职位不过是衍生物罢了 兄台不必与他们计较也不必仇视他们 做自己就可以了 现如今我国也有很多存有异议的学者 记得有些教授呀 作家呀在面向大众的网络平台上发表了一些“反动”的言论 但很快他们的怒气便转向蜂拥而至的反面评论了 他们气呼呼对那些评论回复 你们什么也不明白 有时气极了就骂脏字 仿佛就算长出百口也说清楚
只要大的问题解决好 诸多的问题就一定会不攻自破 兄台这样的人就不至于被动了 祝兄台进展顺利
- 作者帖子
- 话题“中国古代数学书多美啊!”已关闭,不接受新回复。

















