正在查看 6 个帖子:1-6 (共 6 个帖子)
- 作者帖子
无忧游客
主要想找下完整版本,拿里面的案例做下奇门对参。

六壬学徒游客程树勋搜集的算是最全的了吧,其他应该都已经散佚了,华龄出版社出的那本基本上都在里面了,宋人六壬占例质量最高,可惜没留下多少,从针见血上楚衍几人精彩非常的占例来看,至少仁宗朝应该有大量占例收录内府实录一类的书里,可惜都已经散失
六壬学徒游客邵彦和的占例无一不是六壬所得,于壬理都是严丝合缝,用奇门去解会不会过多附会了?
无忧游客
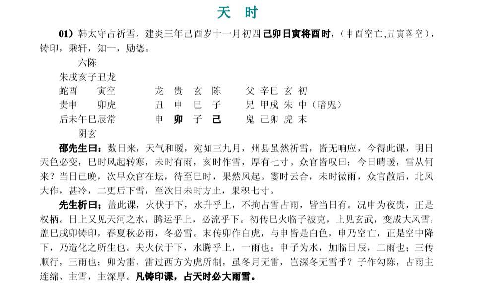
无忧游客还可以做这个比较



六壬学徒游客你如果想探究六壬和其他术数的根源或者联系,建议可以深入研究或者多看看六壬占法相关的古籍最后再去看课例,因为六壬课要素太多、取象太烦,如果对六壬不够熟练,解课就会主观臆断,尤其是邵彦和这种信息非常多的课,因为可能从你当下掌握的六壬知识取象也吻合,可等你掌握更多知识就会发现原来的解法可能就是瞎蒙,因为其他要素制约着不会是那么取的。
不过这些术数间确实也存在着很多联系,比如你引的《雷霆箭煞年月枢机》判断晴雨那部分,不仅是你标注的邵彦和对铸印课的说法里符合,你多找来些占晴雨的六壬古籍看看就发现了,里面提及的星宿、神煞都是六壬占晴雨的判断依据,跟你引用的那些内容无差,要知道最早的六壬式盘就是二十八宿,徵明、神后、大吉这些和干支的对应都是六朝以后发展起来的了,这二者间关系,或者是后者直接化用自六壬,或者二者有共同源头。而且不光是占晴雨,占逃亡、占病、占官和其他术数都能找到共通的地方,甚至你再往前追溯,出土的先秦日书上的很多内容都可以找到和六壬千丝万缕的关系,甚至不少都有着清楚的承继关系。
如果你真能厘清了这些术数间的关系和发展脉络那确实是功德无量的一件事。我也尝试过对六壬的溯源,工作量很大,光是搜集资料就很不容易了,希望能够对你有所帮助。
- 作者帖子
正在查看 6 个帖子:1-6 (共 6 个帖子)
正在查看 6 个帖子:1-6 (共 6 个帖子)















